设为首页
收藏本站
切换到窄版
门户
Portal
登录
立即注册
i粑粑论坛
»
论坛
›
板块
›
百姓话题
›
真的假的?海盐中小学可能也要有秋假了,甚至可能是放得 ...
返回列表
发布新帖
查看:
205
|
回复:
4
真的假的?海盐中小学可能也要有秋假了,甚至可能是放得全省最长?
肖锋
肖锋
当前离线
积分
26
6
主题
12
金钱
26
积分
新手上路
新手上路, 积分 26, 距离下一级还需 24 积分
新手上路, 积分 26, 距离下一级还需 24 积分
积分
26
发消息
发表于 2026-4-7 00:15:46
|
显示全部楼层
|
阅读模式
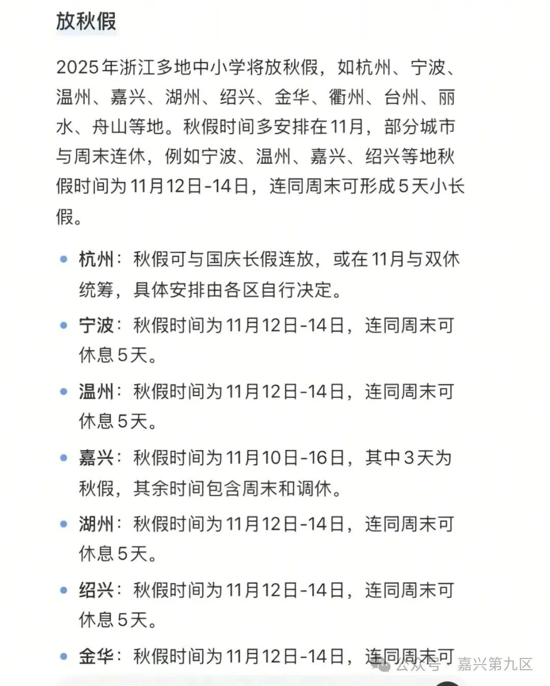
今年全浙江省可能都有秋假,
只是时间不统一?
今年全浙江省可能都有秋假,
只是时间不统一?
真假的?
而且时间表出来了,
显示嘉兴放得是最长的!真假的?
而且时间表出来了,
显示嘉兴放得是最长的!
但是嘉兴目前的消息学校校历上,
暂时还没有安排!
回复
举报
一以冠之
一以冠之
当前离线
积分
18
3
主题
6
金钱
18
积分
新手上路
新手上路, 积分 18, 距离下一级还需 32 积分
新手上路, 积分 18, 距离下一级还需 32 积分
积分
18
发消息
发表于 2026-4-7 00:15:55
|
显示全部楼层
对家长来说不是好事
回复
举报
无人叩问
无人叩问
当前离线
积分
21
2
主题
8
金钱
21
积分
新手上路
新手上路, 积分 21, 距离下一级还需 29 积分
新手上路, 积分 21, 距离下一级还需 29 积分
积分
21
发消息
发表于 2026-4-7 00:16:53
|
显示全部楼层
这个可以有
回复
举报
谭水山
谭水山
当前离线
积分
14
4
主题
8
金钱
14
积分
新手上路
新手上路, 积分 14, 距离下一级还需 36 积分
新手上路, 积分 14, 距离下一级还需 36 积分
积分
14
发消息
发表于 2026-4-7 00:17:23
|
显示全部楼层
还是好好上学吧放什么秋假,家长还要上班。哪有那么多时间照看。
回复
举报
王之楠
王之楠
当前离线
积分
19
2
主题
4
金钱
19
积分
新手上路
新手上路, 积分 19, 距离下一级还需 31 积分
新手上路, 积分 19, 距离下一级还需 31 积分
积分
19
发消息
发表于 2026-4-7 00:17:52
|
显示全部楼层
难道不是已经定了吗?我都:美美桑内~了
回复
举报
返回列表
发布新帖
高级模式
B
Color
Image
Link
Quote
Code
Smilies
您需要登录后才可以回帖
登录
|
立即注册
本版积分规则
发表回复
回帖后跳转到最后一页
关于我们
关于我们
加入我们
新闻动态
联系我们
服务支持
官方商城
成功案例
常见问题
售后服务
投诉/建议联系
admin@discuz.vip
未经授权禁止转载,复制和建立镜像,
如有违反,追究法律责任
关注公众号
添加微信客服
Copyright © 2001-2026
i粑粑论坛
版权所有
All Rights Reserved.
粤ICP备2021116406号
关灯
快速发帖
扫一扫添加微信客服
返回顶部
快速回复
返回顶部
返回列表